Microchip Adds 12 Devices in 600 V Gate Driver Family
Gate drivers tend to become more demanding as motor drives and power converters move to higher voltages. Switching speed, noise immunity, and basic device protection start to matter more, and those tradeoffs get harder to manage, especially once everything is crammed into a smaller layout. Tight board space and higher electrical noise leave less margin for error, especially in compact designs.
To address these needs, Microchip Technology has released a 600 V gate driver family intended for a broad range of power applications. The 600 V family will include 12 devices spanning high-side, low-side, half-bridge, and three-phase configurations. With multiple package options available, designers can choose parts that better match their own configurations, current requirements, and board constraints.
The 600 V Gate Driver family will include 12 drivers. Image used courtesy of Microchip
600 V Gate Driver Family Overview
The gate driver portfolio supports operating voltages up to 600 V and output drive currents from 600 mA to 4.5 A. Devices in the family are designed to support fast switching while maintaining stable operation in electrically noisy environments. Schmitt-triggered inputs, internal deadtime options, and undervoltage lockout are included across the lineup to help protect external MOSFETs and IGBTs during operation.
The gate drivers support 3.3 V logic levels, allowing direct interfacing with common microcontrollers without additional level shifting. They simplify integration in modern control systems, particularly in systems that combine digital control with high-voltage power stages.
Device Variants and Configurations
Microchip offers a range of products for controlling electrical devices, with a specific focus on power delivery. The gate driver family includes 12 models that can be used in various applications, such as turning devices on and off from the bottom or top, or in configurations that drive multiple components at once. These products are particularly useful for controlling motors used in fans, pumps, and other machinery that require precise movement.
Low-Side and High-Side Gate Drivers
- MCP14LH2101: Low-side drive current of 290 mA and high-side drive current of 600 mA. Includes matched propagation delay and undervoltage lockout. Rated for 600 V operation and offered in an SOIC-8 package.
- MCP14LH2106: Provides 290 mA low-side and 600 mA high-side drive capability with a wide supply voltage range. Designed to tolerate negative transient voltages and packaged in SOIC-8.
- MCP14LH21064: Electrical characteristics match the MCP14LH2106, including wide supply support and negative transient tolerance, but packaged in a larger SOIC-14 format for additional pin access.
- MCP14LH2190: High-drive device capable of sourcing and sinking up to 4.5 A on both the low-side and high-side outputs. Features Schmitt-triggered inputs and undervoltage lockout. Available in SOIC-8.
- MCP14LH21904: Offers the same 4.5 A high-current drive capability, Schmitt-triggered inputs, and UVLO protection as the MCP14LH2190, packaged in SOIC-14.
- MCP14LH2181: Delivers 1.9 A on the low side and 2.3 A on the high side, with support for negative voltage transients and integrated undervoltage lockout. Packaged in SOIC-8.
- MCP14LH21814: Matches the MCP14LH2181 drive strengths and protection features, offered in an SOIC-14 package.
Typical application for the low-side and high-side gate drivers. Image used courtesy of Microchip
Half-Bridge Gate Drivers
- MCP14H2103” Half-bridge gate driver with 290 mA low-side and 600 mA high-side output current. Includes built-in deadtime control and undervoltage lockout. Rated for 600 V operation in an SOIC-8 package.
- MCP14H2104: Half-bridge driver with similar drive capability to the MCP14H2103, adding a shutdown input for logic-controlled disable functionality. Packaged in SOIC-8.
- MCP14H2184: Supports 1.4 A low-side and 1.8 A high-side output current with a fixed 400 ns deadtime. Includes undervoltage lockout and is offered in SOIC-8.
- MCP14H2304: Features a compact half-bridge gate driver with 290 mA low-side and 600 mA high-side drive capability and a shorter 100 ns deadtime, targeting faster switching applications. Available in SOIC-8.
Typical application for the half-bridge driver. Image used courtesy of Microchip
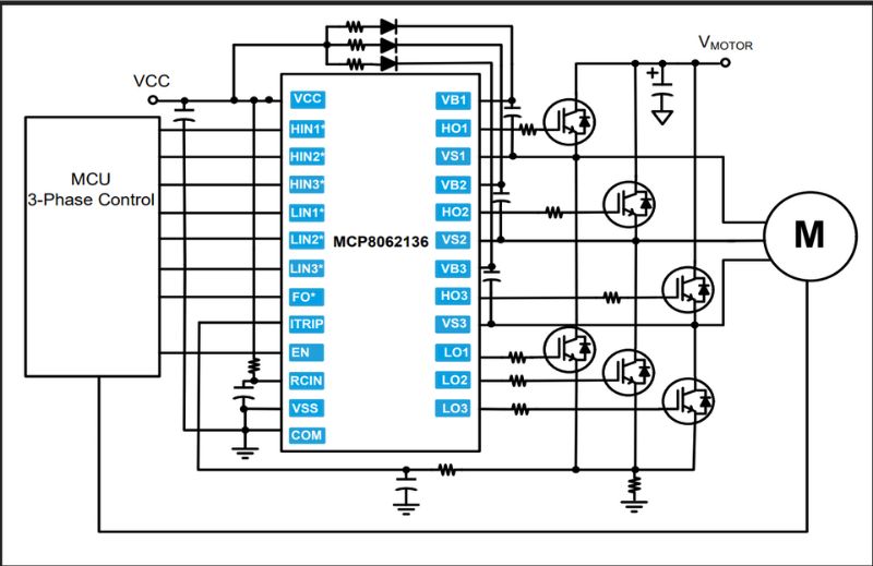
Three-Phase Motor Driver
- MCP8062136: Integrated three-phase gate driver designed for motor control applications that includes shoot-through prevention, overcurrent protection, and undervoltage lockout. Rated for 600 V operation and packaged in SOIC-28.
Typical application for the MCP8062136. Image used courtesy of Microchip
Applications and System Integration
The 600 V gate driver family is primarily for use in DC-DC converters, compressor and pump drives, stepper motor systems, industrial inverters, and renewable energy equipment. In motor control designs, functions such as internal deadtime and shoot-through prevention reduce the amount of external logic required and help protect power devices during switching events.
These 12 devices fit into Microchip’s existing motor control and power-conversion ecosystem alongside the company’s microcontrollers and discrete MOSFETs. To support early development, simulation models are available, allowing engineers to evaluate switching behavior and protection features before committing to hardware.
With Microchip’s support for multiple drive topologies and a range of output current levels at a common 600 V rating, the gate drivers add flexibility to Microchip’s power management portfolio. The breadth of options makes it easier to reuse designs or standardize driver selection across different motor and power conversion platforms without resorting to custom gate-drive circuits.



